
- 136 páginas
- Spanish
- ePUB (apto para móviles)
- Disponible en iOS y Android
eBook - ePub
Decisiones de inversión
Descripción del libro
Este libro contiene un número de ejercicios o casos que se puede asignar para trabajarlos en clase o para elaborarlos fuera de ella Al fi nal de cada capítulo se presenta una bibliografía que consta de abundantes títulos de libros y artículos clásicos sobre el tema, de manera que constituye una fuente de información que permite al estudioso profundizar en diferentes aspectos
Tools to learn more effectively

Saving Books

Keyword Search

Annotating Text

Listen to it instead
Información
Categoría
Negocios y empresaCategoría
Inversiones y valores1
LAS DECISIONES DE INVERSIÓN
EN LA FIRMA
¿Qué camino debo seguir? –según a donde quiera llegar– observó el Gato. –Me es absolutamente igual un sitio que otro... –dijo Alicia. –Entonces también da lo mismo un camino que otro –añadió el Gato.
Lewis Carrol, Alicia en el país de las maravillas
Este capítulo tiene como objetivo mostrar un contexto general para enmarcar el quehacer del gerente en cuanto a la toma de decisiones de inversión. Utiliza el concepto de modelo como alternativa para visualizar la realidad y hace hincapié en la necesidad de que los modelos construidos reflejen esta realidad, si bien en forma sencilla y sintética, de manera fiel y práctica.
Se estudian situaciones relacionadas con alternativas cuantificables en términos económicos y a las cuales se les puede asociar una serie de beneficios netos o egresos netos en dinero; estas cantidades de dinero se pueden ubicar en el futuro, lo cual implica que las decisiones tienen un determinado grado de incertidumbre. En algunos casos los resultados asociados a un determinado curso de acción son muy difíciles de evaluar en términos monetarios. Algunas de las consideraciones difíciles de cuantificar son de tipo ético, moral, social, económico, político, estético, etc., y por el hecho de no ser cuantificables no deben ser despreciadas.
De hecho, muchas decisiones que aparentemente desde el punto de vista económico y financiero son aceptables son rechazadas por los decisores. El analista de proyectos sólo tiene en cuenta los elementos de tipo económico y financiero cuantificables y muchas veces su recomendación no es atendida por la alta dirección; no debe pensarse que la evaluación fue incorrecta o que ella no se tuvo en cuenta. Lo que suele suceder es que quien toma la decisión final involucra más elementos de juicio que no se encuentran en el análisis económico de las alternativas.
Aquí se estudia una dimensión del problema: la económica; existen aquellos otros elementos de juicio no cuantificables que siempre se deben tener en cuenta para decidir, aunque no haya sido posible expresarlos en términos monetarios. A fin de manejar este tipo de características se presenta una metodología para estos casos. Sin pretender que la realidad es determinística, y sólo para efectos de un adecuado manejo conceptual del problema, durante los primeros capítulos se va a trabajar desde el supuesto de certidumbre total. Al final se elimina este supuesto y se analiza el problema de decisión, suponiendo incertidumbre hacia el futuro.
Más aún, muchos proyectos fracasan porque para aceptarlos sólo se tienen en cuenta los aspectos financieros. Se pueden considerar algunas causas de fracaso de los proyectos:
- Metodología inadecuada de evaluación (véase Capítulo 6 y Epílogo).
- Falta de seguimiento y control.
- Ausencia de análisis del riesgo, ya sea por medio del análisis de sensibilidad o de consideración y cuantificación explícita del riesgo (véanse capítulos 6 y 9).
En realidad, no es sólo que se deban hacer otras consideraciones, también debe tenerse presente que el proceso de decisión no está claramente entendido. Aquí se ha supuesto un decisor individual con total racionalidad y, además, racionalidad económica. Esto no siempre es cierto. La realidad es que el decisor, cuando actúa para sí mismo o como un agente (como gerente), no puede dejar de lado sus aprehensiones, temores, odios, amores y debilidades. Es inevitable. Muchas veces este decisor no actúa solo, sino que está obligado a tomar decisiones en grupo, y eso introduce nuevos elementos de análisis. Lo que se pretende es proporcionar unos elementos o instrumentos de ayuda para la toma de decisiones que tienen que complementarse con otras consideraciones.
1.1 MODELOS
Para analizar estas situaciones es necesario simplificar la realidad; una manera de hacerlo es representarla por medio de un modelo.
Cuando se representa una realidad, generalmente se crea un modelo. Esta representación será tan detallada y precisa como se desee y se pueda en términos de recursos. Sobre la necesidad de sintetizar y analizar un problema real, Wilson dice:
Aun las más restringidas porciones del mundo real son demasiado complejas para ser comprendidas con detalles completos y exactos por el ser humano. Debido a una cosa, que bajo una observación muy refinada se encuentra que es imposible despreciar las interacciones con el resto del Universo. Como consecuencia, es necesario ignorar muchas de las características reales de un evento bajo estudio y hacer abstracción de ciertos aspectos de la situación real, que en conjunto dan una versión idealizada del evento real. Esta idealización, si es exitosa, proporciona una aproximación muy útil de la situación real. (Wilson, 1952, p. 32)
Existen diversas clases de modelos, de acuerdo con el modo de representar la realidad y de acuerdo con el uso.
1.1.1 SEGÚN EL MODO DE
REPRESENTAR LA REALIDAD
Los modelos se pueden clasificar, en cuanto a la forma como representan la realidad, en:
- Diagramas.
- Caja negra.
- Causa-efecto.
- Modelos físicos.
Los modelos basados en diagramas son una forma esquemática de presentar una realidad. Indican relaciones, flujos, posiciones, etc. Ejemplos de estos modelos son los organigramas que indican posiciones y eventualmente relaciones entre los miembros de una organización. Al trabajar con movimientos de dinero, en este texto se utilizan diagramas que ilustran los flujos de dinero.
El modelo de caja negra no explica qué sucede dentro del modelo. Se piensa que el proceso generador interno se desconoce y sólo se sabe qué entra (insumo) y qué sale (producto); por esto se conoce también con el nombre de insumo-producto.
En los modelos de causa- efecto se sabe cómo se comporta la realidad y se puede establecer una relación de causa y efecto entre variables de entrada y salida. En algunos casos, la forma en que se comporta el modelo se puede expresar en forma matemática. En este texto también se utilizan modelos matemáticos que pueden ser una combinación de los dos últimos.
Por último, los modelos físicos tratan de representar la realidad, sin llegar a ser tan esquemáticos como los anteriores. Dentro de esta clasificación se pueden incluir las maquetas (tridimensionales) y los mapas y planos (bidimensionales).
1.1.2 SEGÚN EL USO
Cuando los modelos se clasifican de acuerdo con el uso que se les da, se pueden encontrar dos grandes categorías: normativos y descriptivos.
Los modelos normativos son una manera teórica de concebir una realidad: muestran cómo se debe operar. Como su nombre lo indica, establecen unas reglas de funcionamiento. Este tipo de modelo no siempre coincide con la realidad. En un organigrama se muestra que el rector de una universidad es la máxima autoridad; sin embargo, puede existir una estructura informal que no aparece en el modelo, por ejemplo, el vicerrector, la autoridad real dentro de la organización.
Los modelos descriptivos tratan de representar la realidad tal como la percibe un observador. Por ejemplo, un investigador puede observar el funcionamiento del proceso de decisión de una organización y posteriormente elaborar un modelo que describa lo visto.
Algunos (Keeny y Raiffa, 1976) piensan que existen, además, modelos prescriptivos, que indican la manera en que un decisor debería enfocar sistemáticamente un problema y tomar decisiones. Estos autores abren la posibilidad de pensar en que realmente la clasificación de acuerdo con el uso no es muy clara y que los modelos no son estrictamente normativos, ni estrictamente descriptivos.
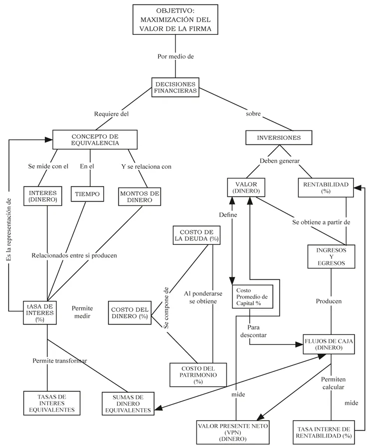
Como ilustración de un modelo (mapa conceptual) presentamos el mapa conceptual del objeto básico de este libro. Sobre mapas conceptuales y ayudas de estudio hay alguna información en http:// www.poligran.edu.co/decisiones, en la opción “Ayudas de estudio”.
ESQUEMA 1.1 Mapa conceptual básico del tema que se va a estudiar en este libro

1.2 DECISIONES
En la vida de las organizaciones o del individuo siempre se presentan situaciones por resolver. Las formas de solucionarlas son variadas y, por lo general, con recursos escasos. Esta es la razón por la cual existen la economía y la administración, y su tarea es precisamente la toma de decisiones. Al presentarse diversas alternativas de solución, es razonable pensar en seleccionar la mejor de ellas. Aquí el término mejor puede tener diversos significados, según los objetivos del decisor.
La función de un gerente es tomar decisiones. Se enfrenta a un problema cuando hay escasez de recursos (restricciones) y varias soluciones. Cuando en la práctica hay exceso o cantidades ilimitadas de recursos, no hay dificultades en la elección. Sin embargo, siempre, aun en la abundancia, habrá que escoger un curso de acción. Un problema tiene seis componentes:
- La persona que lo enfrenta. En general, se llamará el decisor. Éste puede ser o un individuo o una organización.
- Las variables controlables por el decisor. Son aquéllas sobre las cuales un decisor puede influir de manera efectiva.
- Las variables no controlables o del entorno. Son aquéllas sobre las cuales el decisor no tiene influencia alguna.
- Las alternativas. En el proceso de análisis de la situación para hallar una solución se encuentran alternativas que resuelven el problema. Estas alternativas de solución son los diferentes cursos de acción que cumplen las restricciones.
- Las restricciones. Algunas variables o combinaciones de variables pueden tener una o más restricciones que deben satisfacerse. Es preciso recordar que la toma de decisiones no es un ejercicio obvio ni trivial, debido precisamente a la escasez de recursos (léase, restricciones).
- La decisión. Se trata de escoger una alternativa que sea eficiente, qu...
Índice
- Tabla de contenido
- PRESENTACIÓN
- 1 LAS DECISIONES DE INVERSIÓN EN LA FIRMA
- 2 EL VALOR DEL DINERO EN EL TIEMPO
- APÉNDICE A2
- MATEMÁTICAS FINANCIERAS
- 3 INVERSIONES Y PRESUPUESTO DE CAPITAL
- 4 PROBLEMAS ESPECIALES DE LOS MÉTODOS
- 5 PROYECCIÓN DE DATOS PARA LA CONSTRUCCIÓN DE ESTADOS FINANCIEROS
- 6 PROYECCIÓN DE LOS ESTADOS FINANCIEROS
- 7 CONSTRUCCIÓN DE LOS FLUJOS DE CAJA
- APÉNDICE A7
- FORMAS ALTERNAS DE CALCULAR EL FCL
- 8 LA TASA DE DESCUENTO: EL COSTO PROMEDIO PONDERADO DEL CAPITAL
- APÉNDICE A8.1
- APÉNDICE A8.2
- APÉNDICE 8.3
- 9 CÁLCULO DEL VALOR TERMINAL Y DE LA FIRMA
- APÉNDICE A9.1
- APÉNDICE A9.2
- APÉNDICE A9.3
- APÉNDICE A9.4
- 10 LA CREACIÓN DE VALOR Y SU MEDIDA
- APÉNDICE A10.1
- APÉNDICE A10.2
- 11 EVALUACIÓN DE PROYECTOS EN INFLACIÓN
- 12 DECISIONES BAJO RIESGO E INCERTIDUMBRE1
- EPÍLOGO
- GLOSARIO
Preguntas frecuentes
Sí, puedes cancelar tu suscripción en cualquier momento desde la pestaña Suscripción en los ajustes de tu cuenta en el sitio web de Perlego. La suscripción seguirá activa hasta que finalice el periodo de facturación actual. Descubre cómo cancelar tu suscripción
No, los libros no se pueden descargar como archivos externos, como los PDF, para usarlos fuera de Perlego. Sin embargo, puedes descargarlos en la aplicación de Perlego para leerlos sin conexión en el móvil o en una tableta. Descubre cómo descargar libros para leer sin conexión
Perlego ofrece dos planes: Essential y Complete
- El plan Essential es ideal para los estudiantes y los profesionales a los que les gusta explorar una amplia gama de temas. Accede a la biblioteca Essential, con más de 800 000 títulos de confianza y superventas sobre negocios, crecimiento personal y humanidades. Incluye un tiempo de lectura ilimitado y la voz estándar de «Lectura en voz alta».
- Complete: perfecto para los estudiantes avanzados y los investigadores que necesitan un acceso completo sin ningún tipo de restricciones. Accede a más de 1,4 millones de libros sobre cientos de temas, incluidos títulos académicos y especializados. El plan Complete también incluye funciones avanzadas como la lectura en voz alta prémium y el asistente de investigación.
Somos un servicio de suscripción de libros de texto en línea que te permite acceder a toda una biblioteca en línea por menos de lo que cuesta un libro al mes. Con más de un millón de libros sobre más de 990 categorías, ¡tenemos todo lo que necesitas! Descubre nuestra misión
Busca el símbolo de lectura en voz alta en tu próximo libro para ver si puedes escucharlo. La herramienta de lectura en voz alta lee el texto en voz alta por ti, resaltando el texto a medida que se lee. Puedes pausarla, acelerarla y ralentizarla. Obtén más información sobre la lectura en voz alta
¡Sí! Puedes usar la aplicación de Perlego en dispositivos iOS y Android para leer cuando y donde quieras, incluso sin conexión. Es ideal para cuando vas de un lado a otro o quieres acceder al contenido sobre la marcha.
Ten en cuenta que no será compatible con los dispositivos que se ejecuten en iOS 13 y Android 7 o en versiones anteriores. Obtén más información sobre cómo usar la aplicación
Ten en cuenta que no será compatible con los dispositivos que se ejecuten en iOS 13 y Android 7 o en versiones anteriores. Obtén más información sobre cómo usar la aplicación
Sí, puedes acceder a Decisiones de inversión de Ignacio Vélez Pareja en formato PDF o ePUB, así como a otros libros populares de Negocios y empresa y Inversiones y valores. Tenemos más de un millón de libros disponibles en nuestro catálogo para que explores.