
eBook - ePub
Investigar con Mapas Conceptuales
Procesos metodológicos
- 208 páginas
- Spanish
- ePUB (apto para móviles)
- Disponible en iOS y Android
eBook - ePub
Investigar con Mapas Conceptuales
Procesos metodológicos
Descripción del libro
Las nuevas tecnologías y el papel que actualmente tienen en la sociedad han comenzado a transformar, de manera significativa, los entornos clásicos y tradicionales, no sólo de la comunicación, sino también del conocimiento, de los procesos de enseñanza y de la investigación. Este trabajo está referido a los aspectos metodológicos de la investigación social y a la utilización de los mapas conceptuales como instrumento básico en la investigación.
Cuenta con la confianza de 375,005 estudiantes
Acceso a más de 1 millón de títulos por un precio mensual asequible.
Estudia de forma más eficiente usando nuestras herramientas de estudio.
Información
Categoría
PedagogíaCategoría
Administración de la educaciónI
Introducción
Nuestra preocupación es doble: por un lado, pensamos que la metodología de la investigación social puede expresarse a través de esquemas y/o mapas conceptuales, lo cual implica que su aprendizaje sería más accesible a los científicos noveles y también le facilitaría la tarea al investigador “de tiempo completo”. De tal manera, si vamos a diseñar y planear una investigación ¿por qué no hacerlo a través de mapas mentales y conceptuales? El primer paso es “mapear”1 el proceso de investigación social, es decir, “mapear” la metodología de dicho proceso y luego aplicarlo a los procesos de enseñanza-aprendizaje. Como investigadores y como profesores que enseñamos procesos metodológicos de investigación social, sabemos las competencias profesionales que requerirán nuestros alumnos al finalizar el proceso de enseñanza-aprendizaje en la universidad2.
Por otra parte, ¿cómo se puede fundamentar una dimensión metodológica y qué perspectivas existen en las que intervengan los mapas conceptuales en los procesos de enseñanza-aprendizaje? Lo primero es preguntarnos: ¿qué son los mapas conceptuales?, ¿es posible vincularlos a los procesos metodológicos? y ¿qué aproximación resulta de dicha vinculación? En otras palabras, ¿es posible aplicar el aprendizaje significativo a la enseñanza de la metodología de la investigación a través de mapas conceptuales? ¿Qué ventajas supondría el hecho de enseñar con representaciones metodológicas plasmadas en mapas conceptuales? Éstas son sólo algunas de las cuestiones que afrontaremos en los siguientes capítulos.
En la Universidad de Pamplona (Navarra, España) se llevó a cabo durante el año 2004 el Primer Congreso Internacional sobre Mapas Conceptuales: Teoría, Metodología y Tecnología. El convocante era el Instituto de la Cognición Humana y de la Máquina (Institute for Human and Machine Cognition, IHMC)3. Las 164 ponencias presentadas se compilaron en dos gruesos volúmenes: Procedimientos de la Primera Conferencia Internacional sobre mapeo de conceptos (Proceedings of the First International Conference on Concept Mapping). Los trabajos presentados ofrecen una introducción general a la aplicación de los mapas conceptuales en los procesos educativos en diversas áreas del conocimiento tanto de ciencias naturales, como de ciencias sociales. Los ámbitos de la enseñanza de las experiencias presentadas abarcaban desde educación elemental hasta áreas de postgrados, cubriendo todo el abanico de posibilidades educativas formales; casi todas haciendo referencia a alguna relación de la dicotomía enseñanza-aprendizaje desde uno u otro ángulo. Entre los aspectos teóricos destacan: el aprendizaje significativo y la representación del conocimiento, y el desarrollo del conocimiento y la creatividad del pensamiento. Mientras que en los aspectos metodológicos resaltan sobre todo: las formas de control y el impacto y medición de la utilización de los mapas conceptuales en los procesos pedagógicos.
Otros aspectos metodológicos relevantes se centraron en cómo elaborar mapas conceptuales, aspectos muy ligados a los procesos teóricos. Un aspecto importante lo constituían las preocupaciones tecnológicas de participantes por hacer mapas conceptuales que incidieran en la aplicación y enseñanza de un software adecuado e indispensable como herramienta central de los mapas conceptuales. De esta forma el IHMC se dio a la tarea de desarrollar un software conocido como CmapTools4. La mayoría de los trabajos que incluían mapas conceptuales se encontraban elaborados con dicho programa. También hubo ponencias con mapas conceptuales elaboradas con otro software comercial, incluso mapas mentales hechos a mano, escaneados y puestos como figuras; lo cual mostraba el desconocimiento de las nuevas tecnologías por parte de algunos de los ponentes. Sólo en fecha reciente Microsoft Visio©, CMapTools y funciones gráficas de LaTeC, programa para la presentación de trabajos comúnmente utilizado por el área de ciencias exactas, han popularizado el mapa conceptual.
Las teorías del Congreso, las ideas principales de los pensadores en los cuales se sustentaban los trabajos, eran Ausubel, Piaget, Vitgostky, Gowin y por supuesto Novak y Cañas, promotores del Congreso. También encontramos autores secundarios y un tercer grupo de autores regionales y locales.

Figura 1.1 Primer Congreso Internacional sobre Mapas Conceptuales
El Primer Congreso Internacional de Mapas Conceptuales que tuvo lugar en España da cuenta de la importancia que ha adquirido la enseñanza y aplicación de los mapas conceptuales en el mundo. La utilización de la representación abstracta, tanto en el estudio de su propia naturaleza y sus implicaciones para los procesos de la cognición, como sus diversas aplicaciones en la enseñanza de las ciencias y en diferentes niveles educativos van desde la educación básica o elemental y media superior hasta el nivel universitario. Es interesante ver como en USA y España dentro de América y Europa, utilizan los mapas en los procesos educativos. Las áreas de aplicación se centran en la ciencia y la tecnología, y la educación y didáctica. La figura se recrea fundamentalmente en los ámbitos de educación superior universitaria.
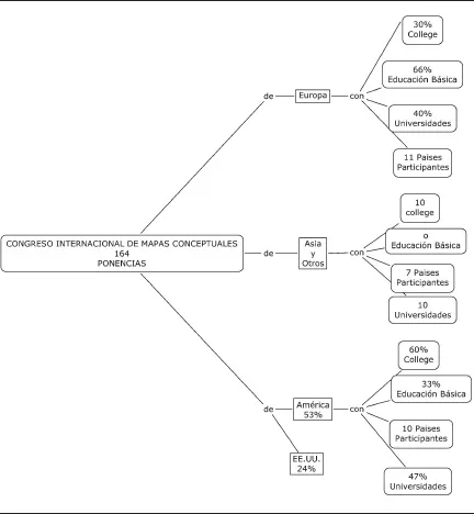
De este Primer Congreso Internacional sobre Mapas Conceptuales, cabe destacar la participación de 83 universidades procedentes de 27 países; 10 participantes trataron temas de áreas de bachillerato y de nivel secundario y 9 de áreas elementales/primarias.

Figura 1.2 Países participantes por continente en el Congreso Internacional sobre Mapas Conceptuales
Si bien es cierto que en América y Europa se encuentran los sujetos y universidades que actualmente trabajan con mapas conceptuales, los datos particulares presentan la siguiente conformación: USA y España encabezan el estado del arte de los mapas conceptuales con 29 universidades, 47% de la participación entre ambos; o sea estos dos países concentran la mitad de universidades que utilizan mapas conceptuales. Otro grupo es México, Brasil, Costa Rica e Italia. Finalmente el resto de países con nuevas participaciones fueron Colombia, Canadá, Argentina y Venezuela, junto con Reino Unido, Alemania, Finlandia y Portugal.
El Congreso, por lo tanto, representaba en su mayoría profesionales dedicados a la docencia donde las preocupaciones centrales eran cómo hacer que los alumnos de todos los grados educativos existentes y de múltiples áreas de conocimiento a lo largo y ancho del planeta —excluyendo a Asia que carecía de trabajos presentados en el Congreso que pudieran generar conocimiento creativo y significativo— pudieran comprender nuevos conceptos, entender nuevas relaciones y aplicar las nuevas metodologías a la creación de proyectos de aprendizaje e investigación, dependiendo del grado escolar.

Figura 1.3 Distribución porcentual del número de ponencias por continente del Primer Congreso sobre Mapas Conceptuales realizado en la Universidad de Pamplona (Navarra, España)
De 164 ponencias un poco más de la mitad (53%) representaban al continente americano, siendo Europa el otro grupo numeroso (42%). Podemos decir que sólo en América y Europa se demuestra una preocupación (más visible) por el aprendizaje con mapas conceptuales.
La cada vez más compleja —entendido en el sentido de Edgar Morin— naturaleza del conocimiento humano, de las interconexiones entre los saberes, de la rapidez de la disponibilidad de información, así como la versatilidad de formas para elaborarla, manipularla, transmitirla y procesarla con intermediación de las Nuevas Tecnologías de la Sociedad de la Información (Arellano y Santoyo, 2002) nos presenta el problema del análisis de multitud de variables, interrelaciones que se dan a nivel multinacional y se incrementan a la velocidad de las nuevas tecnologías de información global. Una de las puntas de lanza de las nuevas tecnologías de la información y el conocimiento es sin lugar a dudas Internet. Las páginas web por muy llamativas, coloreadas, interesantes y atractivas que sean se encuentran todas, absolutamente todas, elaboradas a partir de mapas conceptuales o esquemas de representación virtual asociadas por “ligas”, o links, que en forma de hipertexto sustentan cada pagina web a la que accedemos en la red; la organización y disponibilidad de información se encuentra asimilada y ordenada por un mapa conceptual, que en el lenguaje de la web se conoce con el nombre de “árbol de sitio”. Este “árbol”, que no deja de ser un mapa conceptual, en lenguaje de programación, se convierte en la columna vertebral de la página y sus interconexiones a otras páginas de la red mundial. Curiosamente el caso web es sólo un ejemplo del mapa conceptual virtual que, sin embargo, se da en todo lenguaje de programación. Todo programa se encuentra estructurado en una sintaxis lógica de la misma forma que nuestros mapas conceptuales: una jerarquización de los conceptos, en este caso instrucciones al ordenador, que se unen por medio de comandos y operaciones que atraviesan las interconexiones entre los conceptos. De esta manera los lenguajes de programación llevan de lo general —inputs— hacia algo específico —outputs procesado— dependiendo de las peculiaridades del sistema o requerimientos del usuario.

Figura 1.4 Representación de la participación por continente, país y tipo de institución educativa en el Primer Congreso sobre Mapas Conceptuales
Entre otras cosas, se resaltó la tendencia de la aplicación de los mapas conceptuales al aprendizaje en una variedad de tópicos y en diferentes niveles educativos. En América sobresale la utilización de mapas conceptuales en el nivel universitario, en Europa su utilización se refiere en esencia al nivel básico.
Por otra parte, resulta interesante advertir que en enero del 2005, un pequeño grupo de científicos mexicanos, a través de la Asociación Mexicana de Metodología de la Ciencia y la Investigación, llevó a cabo en México en el ITSON (Instituto Tecnológico de Sonora) el Primer Congreso Internacional de Metodología de la Investigación Científica y de la Educación5. La convocatoria era tanto para las ciencias naturales como sociales. Se hacía una convocatoria para presentar como ponencia los procesos metodológicos de las investigaciones que se estaban desarrollando en los diferentes campos del conocimiento. La intención era distinguir los procesos metodológicos como tales, es decir, la metodología como un producto que subyace en todo proceso, pero con cierta autonomía del mismo, más referido a los cómos del proceso, a la manera en que articulamos la teoría y la técnica en un problema concreto de investigación. Se trataba de estudiar la metodología como tal: cómo elaboramos los procesos de prueba para sustentar nuestras investigaciones; también cómo enfrentamos la realidad para manifestarla, cómo obtenemos datos, cómo los tratamos, cómo desarrollamos las conclusiones, cómo se aplica cierto concepto, etc.
Casi todos los investigadores participantes estaban (y están) vinculados a la docencia en diferentes escuelas, centros o facultades de enseñanza superior. Al resaltar los procesos metodológicos de las investigaciones, los propios investigadores se asumían como “metodólogos”, que al exponer e intercambiar diferentes metodologías de diversas ciencias mostraban no sólo la complejidad de los métodos propios sino las similitudes y paralelismos de los procesos metodológicos, y/o la inclinación y pretensión de algunos sobre ciertos procesos. Debido a la naturaleza de sus objetos y de su ciencia, al compartir las experiencias metodológicas se presentaban más dudas y preguntas en torno a las aplicaciones específicas y concretas de “cada metodología” en cada ciencia y campo del conocimiento. Hay que decir que aún es muy fuerte la tendencia a una agrupación de metodólogos por disciplina, ciencia y objetos de investigación, lo que mantiene las diferencias tradicionales entre ciencias naturales y ciencias sociales en general. Sin embargo, como planteara Morin, esto no obsta para conformar espacios de contextualización de los diferentes campos del saber y acercarnos a la complejidad del conocimiento del mundo real.
1. Mapear es, en sentido literal, hacer o elaborar mapas de referencia de todo tipo; en esta parte nos interesa hacer mapas con los procesos metodológicos.
2. En nuestro libro Los esque mas metodológicos para la investigación social se trabaja en el área de postgrado coadyuvando a la solución de los problemas metodológicos que se presentan en las investigaciones de los ciclos de maestría y doctorado.
3. Institute for Human Machine Cognition. www.ihmc.us
4. Vease en www.ihmc.us el tutorial para acceder al programa CmapTools.
5 Vease AMMCI. http//:www.ammci.org.mx. Actualmente prepara su 5.° Congreso Internacional.
2
Antecedentes
Como estudiantes de sociología, por la Facultad de Ciencias Políticas y Sociales de la Universidad Nacional Autónoma de México (UNAM), tuvimos contacto por primera vez con proce...
Índice
- Cubierta
- Portadilla
- Título
- Índice
- PRÓLOGO DE MIGUEL A. ZABALZA BERAZA
- 1. INTRODUCCIÓN
- 2. ANTECEDENTES
- 3. MAPAS CONCEPTUALES
- 4. LOS MAPAS CONCEPTUALES COMO HERRAMIENTA DE LA REPRESENTACIÓN DEL CONOCIMIENTO
- 5. REPRESENTACIÓN DE MAPAS Y CONCEPTOS
- 6. METODOLOGÍA Y MAPAS CONCEPTUALES
- 7. LA CREATIVIDAD, LA ORIGINALIDAD Y LA ELABORACIÓN DE NUEVO CONOCIMIENTO CIENTÍFICO
- 8. FORMAS DE RELACIÓN EN LA CONSTRUCCIÓN DE PROBLEMAS DE INVESTIGACIÓN CON MAPAS CONCEPTUALES
- 9. EL DISCURSO CIENTÍFICO. INTEGRACIÓN DE LOS MATERIALES DE LA INVESTIGACIÓN
- ANEXO: Guía de Investigación Cualitativa
- BIBLIOGRAFÍA Y WEBGRAFÍA
- Página de créditos
Preguntas frecuentes
Sí, puedes cancelar tu suscripción en cualquier momento desde la pestaña Suscripción en los ajustes de tu cuenta en el sitio web de Perlego. La suscripción seguirá activa hasta que finalice el periodo de facturación actual. Descubre cómo cancelar tu suscripción
No, los libros no se pueden descargar como archivos externos, como los PDF, para usarlos fuera de Perlego. Sin embargo, puedes descargarlos en la aplicación de Perlego para leerlos sin conexión en el móvil o en una tableta. Descubre cómo descargar libros para leer sin conexión
Perlego ofrece dos planes: Essential y Complete
- El plan Essential es ideal para los estudiantes y los profesionales a los que les gusta explorar una amplia gama de temas. Accede a la biblioteca Essential, con más de 800 000 títulos de confianza y superventas sobre negocios, crecimiento personal y humanidades. Incluye un tiempo de lectura ilimitado y la voz estándar de «Lectura en voz alta».
- Complete: perfecto para los estudiantes avanzados y los investigadores que necesitan un acceso completo sin ningún tipo de restricciones. Accede a más de 1,4 millones de libros sobre cientos de temas, incluidos títulos académicos y especializados. El plan Complete también incluye funciones avanzadas como la lectura en voz alta prémium y el asistente de investigación.
Somos un servicio de suscripción de libros de texto en línea que te permite acceder a toda una biblioteca en línea por menos de lo que cuesta un libro al mes. Con más de un millón de libros sobre más de 990 categorías, ¡tenemos todo lo que necesitas! Descubre nuestra misión
Busca el símbolo de lectura en voz alta en tu próximo libro para ver si puedes escucharlo. La herramienta de lectura en voz alta lee el texto en voz alta por ti, resaltando el texto a medida que se lee. Puedes pausarla, acelerarla y ralentizarla. Obtén más información sobre la lectura en voz alta
¡Sí! Puedes usar la aplicación de Perlego en dispositivos iOS y Android para leer cuando y donde quieras, incluso sin conexión. Es ideal para cuando vas de un lado a otro o quieres acceder al contenido sobre la marcha.
Ten en cuenta que no será compatible con los dispositivos que se ejecuten en iOS 13 y Android 7 o en versiones anteriores. Obtén más información sobre cómo usar la aplicación
Ten en cuenta que no será compatible con los dispositivos que se ejecuten en iOS 13 y Android 7 o en versiones anteriores. Obtén más información sobre cómo usar la aplicación
Sí, puedes acceder a Investigar con Mapas Conceptuales de José Arellano Sánchez,Margarita Santoyo Rodríguez en formato PDF o ePUB, así como a otros libros populares de Pedagogía y Administración de la educación. Tenemos más de un millón de libros disponibles en nuestro catálogo para que explores.