
- English
- ePUB (mobile friendly)
- Available on iOS & Android
eBook - ePub
Competitive Intelligence and Decision Problems
About this book
The development of a research, teaching, or application of competitive (economic) intelligence requires a strategic and transverse visionin regards torelated issues. It is essential to integrate the role of culturewhen interpreting results, either from the training of a specialist or in respect to a country or region. The authors of this book, members of an expert group supported by the CNRS in France, bring all of their talents together to create a comprehensive book that does just this and more.
Trusted by 375,005 students
Access to over 1 million titles for a fair monthly price.
Study more efficiently using our study tools.
Information
PART 1
Models and Tools
Chapter 1
Model Use: From a Decision-Making Problem to a Set of Research Problems1
1.1. Introduction: why model?
We âmodelâ constantly in the course of everyday life: for each entity we encounter, be it an object, a person, or a process, we create an associated mental image that enables us to give meaning to its existence and behavior. As ValĂ©ry states in [VAL 77], âwe only think using modelsâ. A model is a formal representation of an object or a set of associated phenomena, which we attempt to circumscribe. It may be seen as an analytical tool used to describe, in a reduced and formalized manner, a particular observed object. In this way, the model acts as an intermediary between the object and the questions we ask to understand the object. Thus, the value of the model resides not in its ârealityâ, but in its use to explain a given object or a set of phenomena: it takes on a heuristic role in the process of generating knowledge about a given object.
We thus see that the concept of models is part of a âsimplification/abstractionâ dichotomy, containing aspects of both symbolic representation and reduction of the complexity of the observed object. However, although the model is only a partial representation of this object, or of a certain ârealityâ of the object (which implies that a large number of possible models exist for a given object), it enables us, in relation to our aims, to reduce this ârealityâ to a limited number of viewpoints that are intelligible and coherent for the modeler. For this reason, an âintentionalâ aspect is always present in the creation of a model. Modeling is a subjective activity, involving choices to which the user commits himself/herself. Another expression of this duality is given by Nouvel, who describes modeling as a ânegligence strategyâ [NOU 02]. Negligence, or the fact of not taking certain aspects of the object into account, is used intentionally to highlight other aspects of this same object. Depending on the refinement of the initial information at the base of the construction of the model, the model will appear, according to Terrasse [TER 05], as the result of a sophisticated strategy or as a form of negligence controlled by abstraction or simplification. Thus, the model plays a triple role, being subjective, projective, and intentional.
However, depending on the construction of the model and the aims of the user, a model may give a simplified or idealized vision of the reality being represented. For example, a model â in the fashion sense of the term â is chosen because he/she represents an ideal form, albeit one which is not representative of the average human physique. According to Thom [THO 03], it is thus easy, through excessive idealization or simplification, to pass from model use into the realm of âmagical thinkingâ. Depending on the degree of freedom allowed, the model may evolve and may be perceived in very different ways. Care is needed to avoid confusing properties of the model with those of the real world, particularly in the context of competitive intelligence where digital artifacts, approximations, extractions, and data visualizations are frequent sources of errors and illusions.
Although a model is, by its very nature, simplistic and âfakeâ, it allows us to find answers to certain questions. A model is put to use through a process of questioning and testing. This process shows up misunderstandings and inadequate formulations that force us to reconsider the model, to look for other interactions, and/or plan new processes of observation. A main positive attribute of the model is the fact that it is a construct. Thus, we do not seek to know whether the model is ârightâ, but to analyze its contribution to a process of understanding (and in our particular context, mutual understanding between a watcher and a decision maker) the object constituted by the decision-making problem. Does this mean, then, that a âgoodâ model is a useful model? This is what we will attempt to demonstrate in this chapter, showing the usefulness of a model-based approach in the process of transforming and resolving a decision problem in the context of information gathering.
In the context of this resolution, the watcher acts as the modeler of his/her own activities, both in determining what actions are necessary for the resolution of the information problem and in reducing their cognitive load, which, thanks to a support model, may be concentrated on the essential, but also because the information problem is itself a model of the larger decision problem. This model, created by the watcher, acts as an intermediary, as a pivotal document, and as a support for social and cognitive exchanges between the watcher and the decision maker and between all actors and the model. The resolution of the decision problem will not involve comings and goings between actors and the real world, but follows a more complex pattern of three-way interactions between the actors, the model, and the context of the problem.
Based on Royâs work [ROY 85], we define the assistance provided by the watcher in resolving the decision problem in the competitive intelligence process as the activity which, based on clearly defined but not necessarily completely formalized models1, helps us to obtain aspects of a response to questions posed by the decision maker in this process, to work together to clarify or simply to favor a behavior in a way that increases the coherence between the evolution of resolution on the one hand, and the aims and preference system of the decision maker for whom the watcher is working on the other hand.
The model that we will now present aims, in addition to promoting the transition from a decision problem to an information-gathering problem and the various comings and goings involved (as the problem does not have a single final definition), to act as an event memory, as past events and analogy play an important role in the decision process. In designing the model, we have aimed to remain as close as possible to Ockhamâs principle, that is, to avoid needless multiplication of elements of the model, while striving to be as faithful as possible to Boileauâs formula in describing the model.
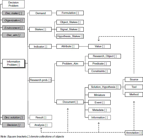
1.2. General presentation of the Watcher Information Search Problem model
The Watcher Information Search Problem (WISP) model is made up of a collection of 27 interlinked elements that correspond to different âobjectsâ handled by the watcher in the course of the watching process. These objects, which act as both containers and links, enable the watcher to organize and coordinate different steps of the transformation process â from registering the request to the presentation of results. Each of these objects has a number of attributes (title, date, reference, etc.) that describe its characteristics and promote âcognitive traceabilityâ [KIS 09] of information, activity monitoring, and reuse (Figure 1.1).
Although this model is presented as a flow chart in Figure 1.1, the WISP is not fixed, as its name suggests (taking the meaning of the word âwispâ, and not just the WISP acronym). It is flexible and adaptable and allows for the addition of new elements, such as annotations. The square brackets [ ], which follow certain labels, indicate that the element is, in fact, a collection, that is, a group of objects. For example, the element <Demand> is associated with a collection of objects, <Formulation>, which correspond to the registration of different formulations and reformulations of the demand produced by the decision maker and by the watcher.
Figure 1.1. General presentation of the WISP model

1.3. Dimensions and aspects of the model
The WISP model is a three-dimensional, multifaceted model that incorporates the notion of the following points of view:
â an analytical dimension, which encompasses the understanding of demand, stakes, and context, the definition of information indicators and all knowledge creation and analysis operations that may be carried out by studying the memorized elements;
â a methodological dimension which, at the first level, is constituted by the capacity for transformation of the decision problem into an information problem (then into research problems), and on a second level by research strategies through which information is identified and knowledge acquired;
â an operational dimension, corresponding to the selection of action plans and the implementation of different steps of resolution of the methodology associated with the WISP model.
The âNeedâ aspect permits decision-based characterization of the expression of need (the formulated demand) suitable for the stakes and the context of the decision problem being considered; it is made up of the set of information produced by the model to explain the decision problem, the demand, and the associated stakes (Figure 1.2).
Figure 1.2. The âNeedâ aspect: explanation of requirements and contextualization of demand

The âProjectâ aspect links the demand to its transformation into information indicators, information problems, and their solutions, and the analysis and presentation of results to the decision maker (Figure 1.3).
The âResearchâ aspect connects information-gathering problems (through the formulation of the watcherâs research aims and activities) with information elements (solutions) to show the value of indicators (Figure 1.4).
Finally, the âKnowledgeâ aspect is made up of annotations and analyses of both the results and the process itself by the watcher and by the decision maker. These aspects can be used to determine the boundaries of the model depending on different points of view, and in learning to use the m...
Table of contents
- Cover
- Title Page
- Copyright
- Part 1: Models and Tools
- Part 2: CI and Governance
- List of Authors
- Index
Frequently asked questions
Yes, you can cancel anytime from the Subscription tab in your account settings on the Perlego website. Your subscription will stay active until the end of your current billing period. Learn how to cancel your subscription
No, books cannot be downloaded as external files, such as PDFs, for use outside of Perlego. However, you can download books within the Perlego app for offline reading on mobile or tablet. Learn how to download books offline
Perlego offers two plans: Essential and Complete
- Essential is ideal for learners and professionals who enjoy exploring a wide range of subjects. Access the Essential Library with 800,000+ trusted titles and best-sellers across business, personal growth, and the humanities. Includes unlimited reading time and Standard Read Aloud voice.
- Complete: Perfect for advanced learners and researchers needing full, unrestricted access. Unlock 1.4M+ books across hundreds of subjects, including academic and specialized titles. The Complete Plan also includes advanced features like Premium Read Aloud and Research Assistant.
We are an online textbook subscription service, where you can get access to an entire online library for less than the price of a single book per month. With over 1 million books across 990+ topics, weâve got you covered! Learn about our mission
Look out for the read-aloud symbol on your next book to see if you can listen to it. The read-aloud tool reads text aloud for you, highlighting the text as it is being read. You can pause it, speed it up and slow it down. Learn more about Read Aloud
Yes! You can use the Perlego app on both iOS and Android devices to read anytime, anywhere â even offline. Perfect for commutes or when youâre on the go.
Please note we cannot support devices running on iOS 13 and Android 7 or earlier. Learn more about using the app
Please note we cannot support devices running on iOS 13 and Android 7 or earlier. Learn more about using the app
Yes, you can access Competitive Intelligence and Decision Problems by Amos David in PDF and/or ePUB format, as well as other popular books in Computer Science & Information Technology. We have over one million books available in our catalogue for you to explore.