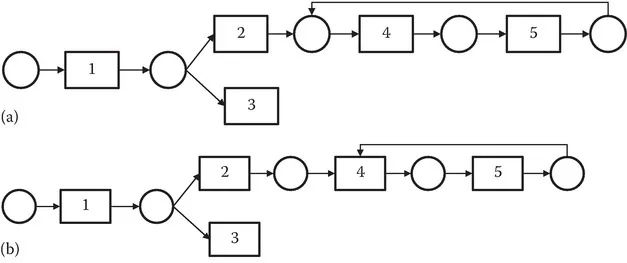
Batch chemical processes, so often employed in the pharmaceutical and agrochemical fields, differ significantly from standard continuous operations in the emphasis upon time as a critical factor in their synthesis and design.
With this inclusive guide to batch chemical processes, the author introduces the reader to key aspects in mathematical modeling of batch processes and presents techniques to overcome the computational complexity in order to yield models that are solvable in near real-time. This book demonstrates how batch processes can be analyzed, synthesized, and designed optimally using proven mathematical formulations. The text effectively demonstrates how water and energy aspects can be incorporated within the scheduling framework that seeks to capture the essence of time. It presents real-life case studies where mathematical modeling of batch plants has been successfully applied.





