
- 256 pages
- English
- ePUB (mobile friendly)
- Available on iOS & Android
eBook - ePub
Beyond the Self-Managing School
About this book
The broad approach of local management of schools or self-managing schools is now widely accepted. In Britain, there is even consensus between the three major political parties that the approach should be continued and extended. A key issue, though, is what comes next for self- managing schools? Drawing on their work and experience in research consultancy, Caldwell and Spinks examine the way in which education is changing, and outline what is desirable and workable for schools today, with clear guidelines for policy-makers and practitioners. The focus is specifically on the school, the classroom, the student, and the future of learning in society. Practitioners will find this book immediately accessible and useful.
Trusted by 375,005 students
Access to over 1 million titles for a fair monthly price.
Study more efficiently using our study tools.
Information
Topic
EducationSubtopic
Education GeneralTrack 1: Building Systems of Self-Managing Schools
Chapter 2: Models for Self-Management
While much progress has been made on Track 1, namely the creation of systems of self-managing schools, it is helpful to assess the value of models for self-management to determine their applicability as that journey continues. In respect to the models outlined in The Self-Managing School (Caldwell and Spinks, 1988) and Leading the Self- Managing School (Caldwell and Spinks, 1992), which elements proved helpful? What aspects were not taken up? What did the critics say? How did we respond? We address these questions in this chapter in what is a personal account of our work as much as it is a report on events in the journeys of others.
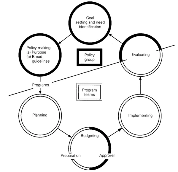
Model for Management in The Self-Managing School
The model for self-management in The Self-Managing School (Caldwell and Spinks, 1988), as illustrated in Figure 2.1 (p. 239), had its origins in research in Australia in 1983 that was funded as a Project of National Significance by the Commonwealth Schools Commission. The school effectiveness movement was gathering momentum at this time, as was interest in how schools were allocating resources in their budgets, for it was in the 1970s that education authorities in Australia, like their counterparts in other nations, made funds available for schools to address the needs of particular groups of students. Reflecting these developments, Brian Caldwell, then at the University of Tasmania, secured a grant for research under the title of the Effective Resource Allocation in Schools Project.
The research was conducted in Tasmania and South Australia, the two states that had decentralized more resources for school operations than any other (see accounts in Caldwell, 1986; Curtis, 1986; Misko, 1986a, 1986b; Smith, 1986). Panels of knowledgable people nominated two groups of schools: those considered highly effective in a general sense, and those considered highly effective in the manner in which they allocated resources. Panels were provided with two sets of characteristics to guide their nomination, the first drawn from a comprehensive review of the literature on school effectiveness that was in existence at the time, the second from a review of literature on exemplary approaches to resource allocation, generally and in schools. A feature of the second list was a demonstrated capacity to link the use of resources to the central purpose of the organization which, in the case of schools, is learning. Many nominations were secured from public (government) and private (non-government) schools, and those that were nominated most frequently in each category were selected for study.
The school that was nominated most frequently in Tasmania was Rosebery District High School, a Kâ10 school on the remote west coast of the state. Jim Spinks was Principal at Rosebery. Research revealed that, more than any other school, Rosebery had all of the characteristics of effective resource allocation, and all in the school community who participated in the study were able to articulate the approach that had been adopted. It was understandable that this approach featured in the recommendations of the Effective Resource Allocation in Schools Project.
The findings from the project were the focus of a summer conference held at the University of Tasmania in January 1984 attended by system and school personnel from South Australia, Tasmania and Victoria. There was immediate take up of the findings and recommendations in Victoria where the Labor Government led by John Cain was making major changes in school education through the Minister for Education, Robert Fordham. Changes to the Education Act in 1983 had given school councils the power to set educational policy for the school, within guidelines provided by the Minister, and to approve the school budget. At the same time, the Government had introduced a form of program budgeting to all public sector services and sought a training program for schools to develop the requisite knowledge and skills for principals and other school leaders as well as for school councils. The model identified in the Effective Resource Allocation in Schools Project was selected for this purpose, with Brian Caldwell and Jim Spinks invited to serve as consultant trainers.
We set about the preparation of a two-day training package based on the approach at Rosebery which, with slight adaptation, is illustrated in Figure 2.1. In summary, this involved a cycle of management that called for a school to determine goals, formulate policies, make annual plans, allocate resources, implement plans through programs of learning and teaching, and evaluate outcomes. Noteworthy features were that plans were based on programs, defined by normal patterns of work in the school, most of which were areas of curriculum. There were clearly defined roles for different groups. The âpolicy groupâ, being the school council at Rosebery and in Victoria, set goals, formulated policies, approved budgets and shared in the conduct of program evaluations. Program teams, formed mostly of teachers, were involved in each of these activities but were mainly responsible for preparing program plans and program budgets. Programs were implemented in the normal day-to-day work of the school. Program teams had major responsibility for the design and implementation of program evaluation.
Special aspects that had considerable appeal were the guidelines for carrying out these tasks, including the view that no policy should exceed one page, no program plan and budget should exceed two pages, no minor evaluation should exceed one page, and no major evaluation should exceed two pages. The distinction between minor and major evaluations was important, with the former carried out annually by members of program teams and the latter carried out on a five-year cycle, with members of program teams joined by others, from the school council or outside the school where special expertise may be found.
We draw attention to two particular features of the approach which are significant in the light of issues raised in Chapters 3 on learning outcomes and of the focus of change on Track 2. First, the relatively tight connection between the planning and budgeting process and activities related to learning and teaching. This was not selfmanagement as an end in itself but self-management that was linked to what occurred in the classroom. This was in an era where there were no curriculum and standards frameworks and no expectation that schools engage in program evaluation in such a systematic fashion. The second noteworthy feature was the emphasis on teachers working in teams, which had all of the characteristics of high-performing teams, that is, they went beyond work groups or committees to address important tasks based on targets and outcomes. The concept of the high-performing team is, of course, endemic in the management literature in the 1990s.
Figure 2.1 The model for self-management

Source: Caldwell and Spinks, 1988
Rosebery furnished an example of a standards-based high-performing team effort in the early 1980s that would be exemplary in the contemporary setting. The school received a grant under the Priority Projects scheme, known in some states as the School Improvement Program or the Disadvantaged Schools Program. This was money from the Commonwealth (national) Government channelled through the Education Department. Tasmania, which more than any other state at the time, ensured that almost all of this money was decentralized to the school level. Under the terms of the scheme, each school had to consult staff and the community in establishing its plans to meet particular needs or redress disadvantage. Unlike most schools in the state, Rosebery had chosen to establish a school council for this purpose, and its functions were generalized to cover all programs in the school.
Tasmania was also a pioneering state in adopting state-wide student achievement tests, in this instance the 10N and 10R, and 14N and 14R, being tests for 10â and 14â year-old students, respectively, in numeracy and literacy. These tests were designed by the Australian Council for Educational Research. Literacy levels were relatively low at Rosebery and the school obtained a Priority Project grant to address the issue. Using the distinctive team approach to policy, planning, budgeting and evaluation, funds were targeted at particular activities, with the result that literacy scores improved to the extent that the school disqualified itself from receiving further funds from this source. This is a relatively rare phenomenon, then and now. It is precisely this capacity that is sought in all schools as efforts are made to introduce standards-based approaches to school reform and to connect school-based management to purposeful efforts to improve learning.
We introduced this approach to schools in Victoria under the umbrella of Schoolbased Program Budgeting, with the model for management formally styled by the Collaborative School Management Cycle. We conducted more than 50 training programs, each of two days, for about 5,000 school councillors, principals, teachers and in some instances, students, from about 1,200 schools. These were held in almost every part of the state in every setting, urban and rural, large and small, highly advantaged and highly disadvantaged communities. The Education Department of Tasmania published the workshop program, with its foundation in research, in a book titled Policy Making and Planning for School Effectiveness (Caldwell and Spinks, 1986) with an accompanying workshop package. The model was intended as a guide but every conceivable adaptation was soon evident. The programs were received well and the rate of take up of program budgeting, with adaptations of the model, was relatively high.
One limitation of the context was that relatively few resources were decentralized to the school level in Victoria, unlike Tasmania, which at that time led the nation in this regard. Toward the end of our consultancy work in Victoria, there was an expectation that more funds would be decentralized, especially with the release of the report Taking Schools into the 1990s. However, the opposition of teacher unions, parent organizations and some bureaucrats led to formal rejection by the government (see Government of Victoria, 1986).
Soon after this rejection, it became apparent that governments in two countries would proceed with a relatively high level of decentralization, within a centrally determined framework, in a manner consistent with our definition, and these events were recounted in Chapters 1 for Britain and New Zealand. Falmer Press acknowledged the âfitâ between the approach described in our book published by the Education Department in Tasmania and the capacities that would be required of schools for the implementation of local management of schools in Britain with the passing of the Education Reform Act in 1988. The Education Department in Tasmania released its right to the book which was re-published in 1988 with little amendment as The Self- Managing School (Caldwell and Spinks, 1988).
It was only at this stage that the concept of âthe self-managing schoolâ was adopted, this being suggested by David Reynolds, now Professor of Education at the University of Newcastle-upon-Tyne, who served as Series Editor for Falmer Press at the time. Reynolds is eminent in the field of school effectiveness and a key adviser to the Labour Government in Britain, serving as the Chair of the Numeracy Task Force.
The book formed the basis of extensive involvement in training, with most conducted by Jim Spinks in Britain and New Zealand. He visited Britain on three occasions from 1988 to 1990, for a total of nearly 12 months of training programs for officers, governors, principals and teachers in more than one-third of the local education authorities. He also worked with about 10,000 parents, principals and teachers in an extended consultancy in New Zealand in 1989. Brian Caldwell undertook a study of emerging patterns in the management of education for OECD and completed several consultancies at the system and school levels in Australia and New Zealand. Both studied at first hand related developments in other countries, notably Canada and the United States.
We recounted the origins of our work for three reasons. First, because the model is still helpful as a guide to annual planning where there is an intention to empower different members of the school community in appropriate ways that secure a link between school-based management and learning. Second, to demonstrate that the model, which first came to international attention through its application in Britain, had its origins in efforts to empower the school to improve learning, and not in some approach to management that was inspired by a market orientation such as characterized the Thatcher Governmentâs view of school reform. Events have subsequently demonstrated that, while some elements of a market orientation unrelated to our work have their pitfalls, the broad features of the 1988 Education Reform Act, especially the local management of schools, are eminently sensible and have drawn wide support. The third reason is to show the development of our experience and our thinking about the concept of the self-managing school, to help place in perspective the way in which we believe policy-makers and practitioners ought now move âbeyond the self-managing schoolâ.
Refining the Model in Leading the Self-Managing School
During our work with The Self-Managing School, it became apparent that the model should be refined in important ways for effective self-management in the 1990s. We accomplished this in Leading the Self-Managing School (Caldwell and Spinks, 1992).
We acknowledged that the model, as it was initially devised at Rosebery, should not be implemented in the same manner in all settings. We had encouraged adaptations in our training programs and observed them in practice. We made the point in Leading the Self-Managing School. More important, however, was the need to take account of the dramatic change in the external environment for schools. Strong links were being made in the corporate community between knowledge and skills required for success in a global economy in the post-industrial age and the programs being offered by schools. More and more was expected of schools, and any expectation that there would be a period of consolidation following the changes of the 1980s were soon dashed.
We believed that three responses were required. The first was to describe the new environment and we did this by suggesting that what was happening could be accommodated in ten megatrends in school education, adapting to schools the concept of megatrend as coined by John Naisbitt in 1982, a decade before the publication of our second book (Naisbitt, 1982; see also Naisbitt and Aburdene, 1990). We feel that these megatrends are still evident and thus list them again as a helpful account of the current context for school education:
- There will be a powerful but sharply focused role for central authorities, especially in respect to formulating goals, setting priorities, and building frameworks for accountability.
- National and global considerations will become increasingly important, especially in respect to curriculum and an education system that is responsive to national needs within a global economy.
- Within centrally determined frameworks, government [public] schools will become largely self-managing, and distinctions between government and non-government [private] schools will narrow.
- There will be unparalleled concern for the provision of a quality education for each individual.
- There will be a dispersion of the educative function, with telecommunications and computer technology ensuring that much learning that currently occurs in schools or in institutions of higher education will occur at home and in the workplace.
- The basics of education will be expanded to include problem-solving, creativity and a capacity for lifelong learning and re-learning.
- There will be an expanded role for the arts and spirituality, defined broadly in each instance; there will be a high level of âconnectednessâ in the curriculum.
- Women will claim their place among the ranks of leaders in education, including those at the most senior levels.
- The parent and community role in education will be claimed or reclaimed.
- There will be unparalleled concern for service by those who are required or have the opportunity to support the work of schools.
(Caldwell and Spinks, 1992, pp. 7â8)
We also refined the model for self-management in the manner illustrated in Figure 2.2 (p. 29). Schools needed a capacity to manage continuing change and set priorities rather than continue to âadd onâ to existing programs. Systems were making substantial demands on schools but schools were also expected to respond to local needs and priorities. We proposed two mechanisms for dealing with this situation. First was the concept of the school charter. We had been impressed by the potential of the school charter from our work in New Zealand but were concerned about the length and complexity of these documents. We wondered if there would indeed be an ongoing link between the charter and programs for learning and teaching. We therefore proposed a school charter, but one that would be relatively short and simple, perhaps no longer than 20 pages, that would set out the nature of the school and its current and expected profile in respect to students and programs. It would then set out in general terms how it would address central and local priorities. Whilst the original model for self-management encouraged schools to set priorities and have a multi-year time-frame, we believed this ought to be made more explicit, hence our proposal for schools to have a 3â5 year management plan, that may also be described as a school development plan or a strategic plan. The annual cycle of self-management remained the same, except for some changes in terminology to reinforce the focus on learning and teaching.
The second response was in many ways the most important, for we believed it was important to make clear what ought to be expected of leaders in the selfmanaging school. We had introduced the theme in The Self-Managing School, drawing on emerging concepts in leadership, but we wanted to take it up more comprehensively in the s...
Table of contents
- Cover Page
- Title Page
- Copyright Page
- List of Figures
- Preface
- Acknowledgments
- Introduction: Tracks for Change in a New Era for Schools
- Track 1: Building Systems of Self-Managing Schools
- Track 2: Unrelenting Focus on Learning Outcomes
- Track 3: Creating Schools for the Knowledge Society
- Strategic Intentions for Schools
- References
Frequently asked questions
Yes, you can cancel anytime from the Subscription tab in your account settings on the Perlego website. Your subscription will stay active until the end of your current billing period. Learn how to cancel your subscription
No, books cannot be downloaded as external files, such as PDFs, for use outside of Perlego. However, you can download books within the Perlego app for offline reading on mobile or tablet. Learn how to download books offline
Perlego offers two plans: Essential and Complete
- Essential is ideal for learners and professionals who enjoy exploring a wide range of subjects. Access the Essential Library with 800,000+ trusted titles and best-sellers across business, personal growth, and the humanities. Includes unlimited reading time and Standard Read Aloud voice.
- Complete: Perfect for advanced learners and researchers needing full, unrestricted access. Unlock 1.4M+ books across hundreds of subjects, including academic and specialized titles. The Complete Plan also includes advanced features like Premium Read Aloud and Research Assistant.
We are an online textbook subscription service, where you can get access to an entire online library for less than the price of a single book per month. With over 1 million books across 990+ topics, weâve got you covered! Learn about our mission
Look out for the read-aloud symbol on your next book to see if you can listen to it. The read-aloud tool reads text aloud for you, highlighting the text as it is being read. You can pause it, speed it up and slow it down. Learn more about Read Aloud
Yes! You can use the Perlego app on both iOS and Android devices to read anytime, anywhere â even offline. Perfect for commutes or when youâre on the go.
Please note we cannot support devices running on iOS 13 and Android 7 or earlier. Learn more about using the app
Please note we cannot support devices running on iOS 13 and Android 7 or earlier. Learn more about using the app
Yes, you can access Beyond the Self-Managing School by Brian Caldwell,Jim M. Spinks in PDF and/or ePUB format, as well as other popular books in Education & Education General. We have over one million books available in our catalogue for you to explore.