
- 304 pages
- English
- ePUB (mobile friendly)
- Available on iOS & Android
eBook - ePub
Financial Management and Control in Higher Education
About this book
Full of tried and tested case material, examples and useful illustrations, this book considers the latest developments and covers all levels of financial management from the structure of the management of institutions right down to the course level and managing budgets.
Trusted byĀ 375,005 students
Access to over 1.5 million titles for a fair monthly price.
Study more efficiently using our study tools.
Chapter 1
Introduction
Overview
This book aims to provide a comprehensive overview of financial management and control in the UK higher education (HE) sector for both the specialist finance professional and the non-financial academic or manager. Financial issues cannot be considered in isolation from the organisational context in which they are applied and although much of the practice of financial management and control is generic to all organisations the detailed aspects of practice will vary substantially according to the type of organisation involved. Every type of organisation has its own specific approach to managing its financial affairs and the particular style, techniques and systems used depend largely on four main factors:
- the organisational structure and the financial information required within the organisation;
- the management arrangements and processes in place;
- the organisational culture;
- the external environment within which the organisation must operate and the policies and trends effecting that environment.
Consequently, the approach to financial management and control in the HE sector cannot be discussed in isolation from the factors listed above and we have therefore placed financial management and control within the context of the much broader aspects of HE organisation, culture, policy and management. Therefore, this book starts by considering a number of contextual issues in which financial management and control is set.
Organisation of the HE sector
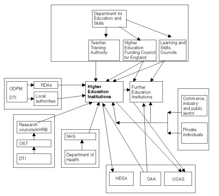
The organisation of what might be called the HE sector in England is complex and involves many different organisations. In Figure 1.1, we present a picture of the links between HEIs and other organisations which illustrates the central and pivotal role the HE sector plays in the economic and public life in this country. The various organisations and linkages are then discussed below in a series of groupings.

Figure 1.1 Organisation of the HE sector
Education policy group
Department for Education and Skills (DfES)
This is the Government department with overall responsibility for HE in England, headed by the Secretary of State for Education and Skills. Outside England the various Parliaments and Assemblies in Scotland, Wales and Northern Ireland have responsibility for education matters.
Higher Education Funding Council for England (HEFCE)
HEFCE is a non-departmental public body accountable to the Secretary of State for Education and Skills and responsible for implementing Government policy in the HE sector and for providing public funds for teaching and research to HEIs. HEFCE also funds the delivery of HE provision in a number of FE institutions.
Teacher Training Agency (TTA)
TTA is a non-departmental public body accountable to the Secretary of State for Education, which is responsible for implementing Government policy with regard to teacher training and for providing public funds for the delivery of teacher training in HEIs.
Learning and Skills Council (LSC)
The LSC is the successor to the Further Education Funding Council (FEFC) and the Training and Enterprise Councils (TEC) and is the main funder of FE provision in England. However, since some of the new universities are providers of some FE programmes they are in receipt of LSC funding.
HE provider group
In this grouping we include those organisations that actually provide HE services to individuals and organisations.
Higher Education Institutions
In total there are around 130 HEIs in England (and approximately a further 40 in the other parts of the UK) but this number is constantly changing due to various mergers taking place. HEIs various enormously in terms of age, location, size and so on, and there are numerous different ways of classifying them. For the purposes of this introductory chapter we have applied the following classification:
- āOldā universities ā used to describe those universities in existence prior to 1992 when former polytechnics obtained university status. They include ancient universities (e.g. Oxford and Cambridge), the big civic universities (founded in the nineteenth century), the newly built āRobbinsā universities (built in the 1960s) and the former Colleges of Advanced Technology which obtained university status in the 1970s. Within this group are the āRussell Groupā which comprises seventeen self-appointed elite institutions.
- āNewā universities ā in April 1989, polytechnics became independent of local authority control. In 1992 polytechnics obtained university status and are now referred to as the ānewā universities. Since 1992 a number of former colleges of higher education also obtained the title university or university college. Although from different backgrounds, with the passage of time the distinction between old and new universities has tended to fade.
- Federal universities ā in England there is the federal University of London and in Wales the federal University of Wales. These are the formal degreeawarding bodies but tuition is undertaken in a number of separate and largely independent HEIs, which are, in effect, separate organisations.
- Open University ā this is one of the largest providers of distance learning HE in the world.
- Colleges of higher education ā these are designated HEIs which do not have a university charter nor, with some exceptions, degree awarding powers, but which do deliver a wide range of HE programmes and also undertake a certain amount of research.
Further Education Institutions
HE provision (at degree and sub-degree levels) is also delivered by a large number of further education colleges (FECs). An FEC might have set up a separate HE department or HE provision might be delivered from its existing departments. Such HE provision in FE is funded in two main ways:
- some FECs are directly funded by HEFCE to deliver HE provision;
- some HEIs sub-contract the delivery of some aspects of their HE provision to FECs. This is usually termed franchising.
Regional/local government group
Department of Trade and Industry (DTI)
Along with the Office of the Deputy Prime Minister (ODPM), the DTI has responsibilities for economic development activity in the regions of England.
Office of the Deputy Prime Minister (ODPM)
The Government department with responsibility for regional and local government in England. It funds the various activities of local authorities.
Regional Development Agencies (RDA)
RDAs were formed with responsibilities relating to economic sustainability and regeneration in their particular region. Not surprisingly, RDAs see HEIs as significant players in relation to the local economies and have tried to establish strong links with the HEIs in their region. This has often manifested itself in RDA funding being received by HEIs.
Local authorities
The main involvement of local authorities in the HE sector concerns the payment of student fees to HEIs and FECs. However local authorities may also purchase HEI training and consultancy services and be partners in matters of economic regeneration.
Research group
Department of Trade and Industry
The DTI is also the Government department with overall responsibility for scientific and technological research in the UK.
Office of Science and Technology
The OST is headed by the Governmentās chief scientific advisor who has responsibility for promoting scientific and technological research and to whom the Director-Generals of the science research councils report.
Science research councils
The science research councils, listed in Chapter 2, come under the auspices of the OST. They have substantial funds available for scientific research most of which is allocated, in different ways, to a limited number of universities.
Arts and Humanities Research Board
The AHRB was formed following the recommendations of the Dearing Committee on higher education. It funds research into arts and humanities subjects in HEIs in an analogous way to the science research councils. In due course the Board is to be designated a research council.
Health group
Department of Health
As the Government department responsible for health services in England the DOH has responsibilities for the training of medical, nursing and other NHS staff. Since the bulk of this training is undertaken by HEIs then the DOH has a major involvement with the HE sector. However, whereas the training of doctors and degree-level nurses is financed by HEFCE through the normal funding mechanisms the training of non-degree nurses and other staff is dealt with through NHS organisations contracting with HEIs.
NHS organisations
The various organisations comprising the NHS enter into contractual arrangements with HEIs to train agreed numbers of different types of health service professionals such as nurses, health visitors and radiographers. At the time of writing these were termed Workforce Development Confederations (WDC) but the organisational arrangements of the NHS are in a constant state of flux and the WDCs are being absorbed into Strategic Health Authorities.
Agency group
Universities Central Admissions Service (UCAS)
UCAS is, effectively, a private sector organisation owned by HEIs which provides a centralised admissions service for full-time students (domestic and overseas) wishing to enter HE in the UK. Thus all HEIs and a significant number of FECs are stakeholders of UCAS. UCAS recovers its costs through application fees charged to potential students and capitation fees charged to institutions. As well as conventional HE applications, the umbrella body of UCAS is also responsible for admissions into teacher training, nursing and midwifery and social work training.
Higher Education Statistics Agency (HESA)
Again HESA is, effectively, a private sector body owned by HEIs. Its primary role is to collect raw data and produce statistical information about the HE sector on:
- student numbers;
- staffing;
- resources and costs.
The running costs of HESA are financed by subscriptions paid by HEIs.
Quality Assurance Agency for HE (QAA)
The QAA is the body responsible for monitoring quality standards of HE teaching in both HEIs and FECs. Following teaching quality assessments (TQA), HEIs are able to publish the scores they obtain as an incentive to potential students to enrol in the institution. The levying of charges on the institutions themselves funds the activities of the QAA.
Private group
Commerce, industry and public sector
These organisations will interface with HEIs in a number of ways:
- an HEI may undertake research or consultancy for the organisation in return for payment;
- the HEI may deliver some form of educational provision for the employees of the organisations. Some of these activities may be part-financed by HEFCE and part financed by the client organisation itself or totally financed by the client organisation.
Private individuals
The most obvious interface between private individuals and HEIs will be as students, potential students or past students via the institutionās alumni association.
Other structures
For completeness there are three other structural issues which should be described but which are not shown in Figure 1.1.
- HE companies ā HEIs are empowered to create or purchase wholly or partly owned companies with ownership of the company resting wholly or partly with the HEI. Such companies may be used by the HEI for a variety of purposes such as:
- The protection, promotion and realisation of intellectual property developed by the HEI.
- To act as an HEIās trading arm for training and consultancy purposes, and so on.
- Tax avoidance purposes.
- HE consortia ā some HEIs have formed formal consortia with one or more FECs in their area to deliver local HE provision. Although such consortia may have no separate legal existence they involve the creation of managerial and supervisory arrangements and are likely to become of increasing importance as contributors to the widening participation policy discussed later.
- HE representative organisations ā there are two national organisations, which represent HEIs and can be regarded as āpressure groupsā for HE providers. These are:
- Universities UK (UUK) ā comprising the vice-chancellors of universities, representing universities;
- Standing Conference of Principals (SCOP) ā representing Colleges of HE.
Management arrangements in HEIs
Management arrangements in each HEI are likely to be different, the range of the differences depending on factors such as:
- age of the institution;
- mission of the institution;
- geographical location.
Thus it is only possible to describe here some of the models of management arrangements which exist in the HE sector. Initially we make some generic points, which will be applicable to all or most HEIs.
Chief executive role
Every HEI will have a āchief executiveā whose usual title will be Vice- Chancellor (VC) (English and Welsh universities) or Principal (Colleges of Higher Education). Usually the VC/Principal will have a substantial academic background in HEIs although there are examples of VCs from outside the HE sector.
Academic unit structure
The academic units of an HEI can be organised in a number of different ways. However, two distinct models can be identified:
- Faculty based structure ā Some HEIs have a faculty structure (e.g., science faculty, humanities faculty) with each headed by a Dean and within which there are a number of discrete departments each with a head of dep...
Table of contents
- Cover Page
- Title Page
- Copyright Page
- List of figures
- List of tables
- List of Case Studies
- Foreword
- Preface
- Abbreviations
- Chapter 1
- Chapter 2
- Chapter 3
- Chapter 4
- Chapter 5
- Chapter 6
- Chapter 7
- Chapter 8
- Chapter 9
- Chapter 10
- Chapter 11
- Chapter 12
- Appendix
- References
- Further Information and Reading
Frequently asked questions
Yes, you can cancel anytime from the Subscription tab in your account settings on the Perlego website. Your subscription will stay active until the end of your current billing period. Learn how to cancel your subscription
No, books cannot be downloaded as external files, such as PDFs, for use outside of Perlego. However, you can download books within the Perlego app for offline reading on mobile or tablet. Learn how to download books offline
Perlego offers two plans: Essential and Complete
- Essential is ideal for learners and professionals who enjoy exploring a wide range of subjects. Access the Essential Library with 800,000+ trusted titles and best-sellers across business, personal growth, and the humanities. Includes unlimited reading time and Standard Read Aloud voice.
- Complete: Perfect for advanced learners and researchers needing full, unrestricted access. Unlock 1.5M+ books across hundreds of subjects, including academic and specialized titles. The Complete Plan also includes advanced features like Premium Read Aloud and Research Assistant.
We are an online textbook subscription service, where you can get access to an entire online library for less than the price of a single book per month. With over 1.5 million books across 990+ topics, weāve got you covered! Learn about our mission
Look out for the read-aloud symbol on your next book to see if you can listen to it. The read-aloud tool reads text aloud for you, highlighting the text as it is being read. You can pause it, speed it up and slow it down. Learn more about Read Aloud
Yes! You can use the Perlego app on both iOS and Android devices to read anytime, anywhere ā even offline. Perfect for commutes or when youāre on the go.
Please note we cannot support devices running on iOS 13 and Android 7 or earlier. Learn more about using the app
Please note we cannot support devices running on iOS 13 and Android 7 or earlier. Learn more about using the app
Yes, you can access Financial Management and Control in Higher Education by Eric Morgan,Malcolm Prowle in PDF and/or ePUB format, as well as other popular books in Education & Finance. We have over 1.5 million books available in our catalogue for you to explore.