
The Programme and Portfolio Workout
Directing Business-Led Programmes and Portfolios
- 648 pages
- English
- ePUB (mobile friendly)
- Available on iOS & Android
About this book
Implementing change is needed in every business. But how do you get started and ensure you actually realize the benefits you need? How do you direct and manage the tens, hundreds, or even thousands, of projects and the other pieces of work your business is undertaking? How do you make sure everyone is working towards the same goals? Building on five previous editions of The Project Workout, this book focusses on programme and portfolio management. It is a valuable companion for every business executive and programme manager as well as a comprehensive resource for students of business, portfolio and programme management.
The Programme and Portfolio Workout provides practical advice and techniques to direct and manage your business in a structured, yet agile, way. Aimed at both business and programme managers, it takes you through different approaches to portfolio, programme and project management and shows you how they can work together. The practical approach is enhanced throughout with a series of 'Workouts': exercises, techniques and checklists to help you put the book's advice into practice. The Workouts are supported by an on-line resource of tools.
This expanded edition contains a wealth of new material on the governance and management of portfolio and programmes, including how to work with standards and methods, such as GovS 002, ISO 21504, BS6079 and MSP. The companion to this book, The Project Workout, deals with directing and managing individual projects. It uses the same concepts and approaches so that you know, when directing your portfolio or programme, that your project sponsors and managers are taking the same approach. Together, these books give you what you need to ensure your organization succeeds.
Frequently asked questions
- Essential is ideal for learners and professionals who enjoy exploring a wide range of subjects. Access the Essential Library with 800,000+ trusted titles and best-sellers across business, personal growth, and the humanities. Includes unlimited reading time and Standard Read Aloud voice.
- Complete: Perfect for advanced learners and researchers needing full, unrestricted access. Unlock 1.4M+ books across hundreds of subjects, including academic and specialized titles. The Complete Plan also includes advanced features like Premium Read Aloud and Research Assistant.
Please note we cannot support devices running on iOS 13 and Android 7 or earlier. Learn more about using the app.
Information
PART I
CHALLENGES TO BE FACED
How to use Part I
1
Challenges we need to face
- Problems, more problems
- Initiatives fail, are cancelled, or never get started â why?
Problems, more problems

- Business agility;
- Management by Objectives (MBO);
- Total Quality Management (TQM);
- Quality Function Deployment (QFD);
- Design for Manufacture and Assembly (DFMA);
- Business Process Reengineering (BPR);
- LEAN Six Sigma;
- Value Management and Engineering.
- new products and services need to be developed and old ones are updated or withdrawn;
- supply chains need rationalizing;
- manufacturing processes are altered to take account of new methods and technologies;
- sales channels are developed;
- new plant and offices are opened and old ones are closed;
- key business functions are outsourced; some are brought back in-house;
- businesses are disposed of; others are acquired and integrated into the mainstream business;
- information systems are built to give greater efficiency and add to the overall effectiveness of the operation.
- didnât fit the organizationâs strategy;
- cost too much;
- take too long;
- are inadequately scoped and specified;
- donât work as expected, having undesired side effects;
- or simply donât realize the expected benefits.
Initiatives fail, are cancelled or never get started â why?
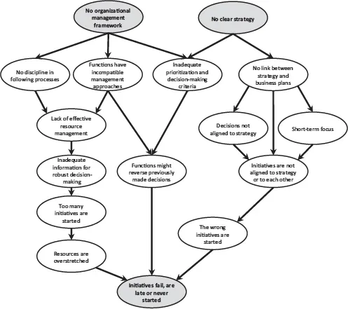
- Organizations donât know HOW to control change. There is no âorganization-wideâ way of undertaking business change initiatives and management. Consequently, team members follow different or even conflicting approaches and have different norms of behaviour.
- Organizations donât know WHAT they should be doing or WHY. There is no clear strategy driving requirements or decision making. Consequently, an organization can waste money on the wrong projects or activities.

- the solution to issues relating to the undertaking of a large number of programmes and projects, together with âbusiness-as-usualâ, is known as business portfolio management;
- the solution to issues relating to groups of closely connected projects and other related work, is known as programme management;
- the solution to issues relating to single initiatives in isolation, is known as project management.

Workout 1.1 â Self-diagnosis
- Use the following questions as prompts to establish the areas of competence you might need to address.
- Have you a list of all the initiatives being undertaken in your organization?
- Can you establish a clear link between your organizationâs business strategy and each of your in...
Table of contents
- Cover
- Half Title
- Title
- Copyright
- Contents
- List of Workouts
- Foreword
- Acknowledgements
- About the author
- Introduction
- Part I Challenges to be faced
- Part II The essence of project management
- Part III Portfolio management â dealing with many projects and beyond
- Part IV Programme management
- Part V The supporting activities
- Part VI Implementing the framework
- Appendix A Glossary
- Index