
- English
- ePUB (mobile friendly)
- Available on iOS & Android
eBook - ePub
The Water Sensitive City
About this book
This book advocates a more thoughtful approach to urban water management. The approach involves reducing water consumption, harvesting rainwater, recycling rainwater and adopting Sustainable Drainage Systems (SuDS) where surface water is not sent straight to drains but is intercepted by features like green roofs, rain gardens, swales and ponds.Cities in particular need to change the existing linear model of water consumption and use to a more circular one in order to survive. The Water Sensitive City brings together the various specialised technical discussions that have been continuing for some time into a volume that is more accessible to designers (engineers and architects), urban planners and managers, and policymakers.
Trusted by 375,005 students
Access to over 1 million titles for a fair monthly price.
Study more efficiently using our study tools.
Information
1.
Water and Cities
The Molecule
Water is remarkable. It is an odourless, tasteless and transparent molecule. Consisting of two hydrogen atoms bonded to a single oxygen atom, with each water molecule weakly connected to its neighbour, water is a relatively sticky liquid, with a high boiling point compared to other species of molecule of a similar atomic mass. Liquid water forms a solvent, solute and reactant that channels life. As far as we know, biological reactions do not occur in the absence of water. Barring new supplies delivered in the form of comets (an extremely infrequent occurrence fortunately), the amount of water on earth remains constant.1
Blue Planet
We inhabit a watery blue planet. When viewed from space, the oceans give our only home its blue colour. Earth is predominantly blue, but also white – with the white caps of the polar ice and the swirling white clouds organized into weather systems. Water, whether seen by astronauts, or viewed by the earthbound, may appear to be abundant, however it constitutes, in effect, a thin film on the surface of the planet. If the water of the earth, all 1.386 million cubic kilometres of it, were to be put into a single drop, it would create a sphere only 1384 km in diameter. To put this in context, the diameter of the earth is 12, 742 km. For a sense of scale, compare a marble (equivalent to the volume of all the water of the earth) with a basketball (equivalent to the volume of the earth). The saltwater of the oceans makes up 96.5% of the total reservoir of water, the rest being groundwater, vapour, rivers, lakes and ice. Most freshwater, about 24 million cubic kilometres of it, is locked up in glaciers and ice caps. 10.5 million cubic kilometres of freshwater occurs as groundwater, with less than 200,000 km3 of water in lakes, rivers and wetlands. Readily available liquid freshwater in rivers and lakes totals 93, 113 km3 and could be contained in a sphere just 56.2 km in diameter.2 Only about 2.5% of the earth’s water is suitable for human consumption without some kind of treatment. Water is ubiquitous in the biosphere; yet clean, safe, drinkable, freshwater is a relatively scarce resource.
A Global Water Cycle
Water moves and changes state as part of a perpetual planetary hydrological cycle. Radiation from the sun, striking the earth as it revolves, heats seas, lakes, soil and vegetation, causing water to evaporate. The sun also drives plant transpiration, the process whereby water passes through plants and exits via the leaves. As night turns to day and parts of the earth turn to face the sun, the warming water vapour forms into clouds. These clouds then move through the atmosphere in a process known as advection. When the temperature of the air falls, as it meets colder air, or as it cools when it rises, the water in clouds condenses and falls as rain, sleet or snow. As day turns to night and the dark side of the earth cools, dew may form (often the only source of water for the denizens of the desert). Where snow falls onto ice caps and glaciers it may accumulate and be sequestrated for millennia. Spring melt, by contrast may come from snow that has lain for no more than a few days, weeks or months. Rain falls back to the oceans or onto the land. It may be intercepted by vegetation, never reaching the ground, or may infiltrate into the soil. Surplus rainfall forms surface or underground flows, entering lakes, streams and rivers, with the latter usually reaching the oceans. Where soil is saturated or frozen, or where soil or rocks are impermeable, rainfall will form runoff and enter water courses. In locations where the geological conditions are suitable, where the rocks are permeable, water replenishes aquifers, where in some cases, like the water of the ice caps, it may remain for millennia – the so-called fossil waters.3
Terrain and Water
Topography, geology and biomes4 have strong influences over where water collects and flows. High ground stimulates clouds to produce rainfall as the clouds are pushed upwards into colder air by prevailing winds. The leeward sides of mountains may receive less rainfall and are therefore said to fall within rain shadows. The land divides along watersheds into river basins or catchments, where rain and snow melt feed particular river systems, forests and wetlands. Small catchments have small rivers and cannot support large settlements by themselves. Large rivers, like the Nile, Indus, Tigris, Euphrates and Yellow River, carry silt that was the foundation of agricultural systems that supported the first cities and civilizations. Humans continue to modify the water cycle and those modifications have been increasing in extent and intensity, particularly since the middle of the twentieth century. There are particular problems with those places where people are exploiting the upper parts of catchments, intercepting or diverting freshwater that would otherwise supply communities downstream, a problem that is predicted to lead to an increase in conflict and even warfare between nations.5 In addition, poor management practices, for example, deforestation in the upper reaches of river basins or an overreliance on piped drainage, can also lead to flooding and pollution problems downstream. Integrated catchment (river basin) management is frequently and quite rightly promoted as best practice but is usually applied in an inadequate and unsatisfactory way because of administrative and political divisions, conflicting private and public interests or just plain ignorance. Watersheds (also known as river basins or catchments) would make the ideal administrative boundaries, but catchments frequently traverse administrative, political and even national boundaries, making comprehensive integrated catchment management plans difficult to agree and implement.

Figure 1.1 The water cycle. Based on an original by USGS. Illustration by Marianna Magklara.

Figure 1.2 Oil prices 1950–2015.

Figure 1.3 The urban water cycle. Illustration by Marianna Magklara.

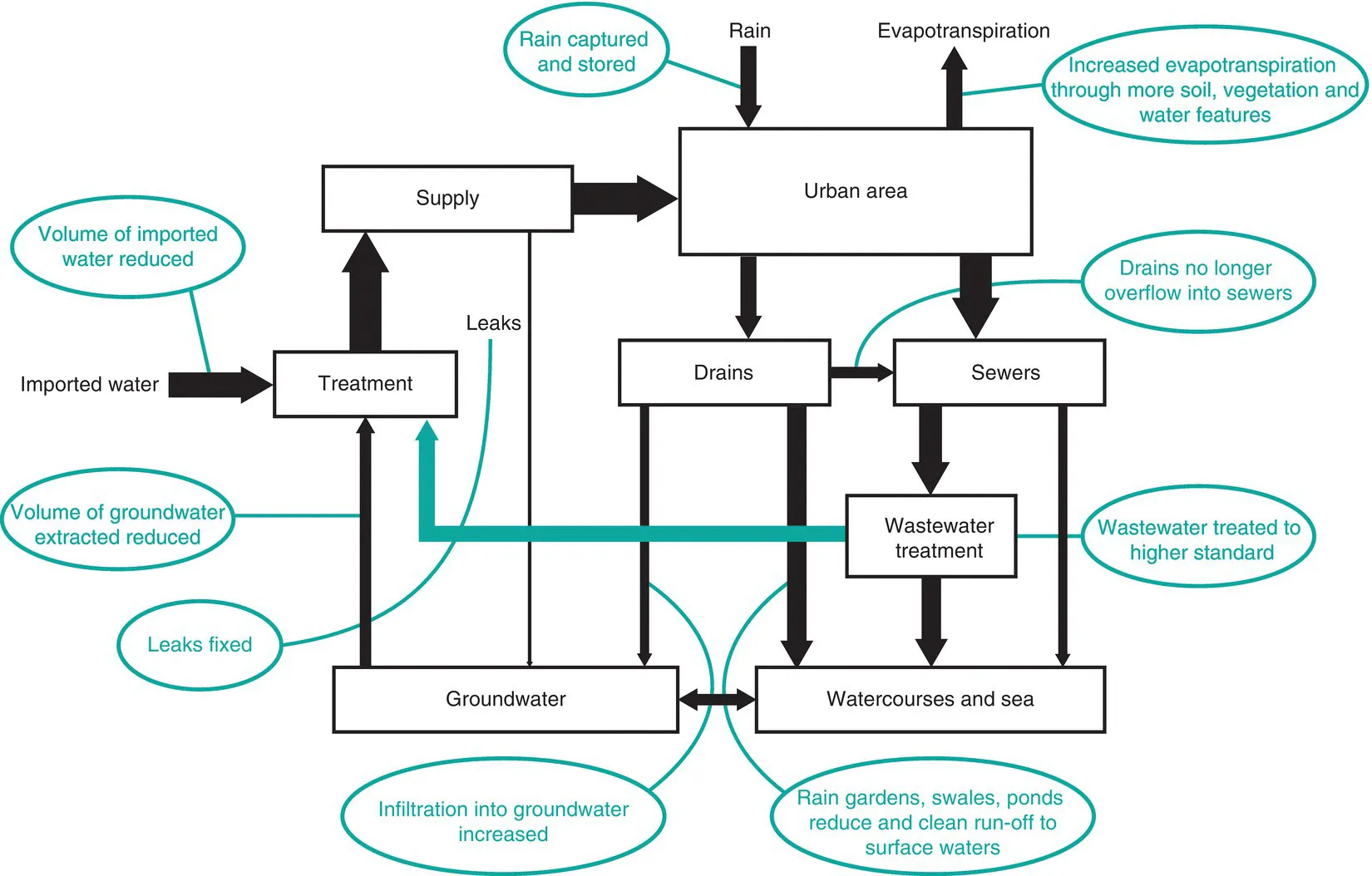
Figure 1.4 The sustainable urban water cycle. Illustration by Marianna Magklara.
Seasons and Cycles
The 23.5° tilt of the earth’s axis results in the northern hemisphere being more exposed to the sun from May to July and the southern hemisphere being more exposed to the sun from November to January. These annual changes bring the colder and wetter weather of winter to temperate regions and the wet (monsoon) seasons in the tropics. There is a larger landmass and therefore more plant biomass in the northern hemisphere, which means that the global atmospheric carbon dioxide concentration fluctuates, falling during the northern summer as plants grow and absorb carbon dioxide and increasing again through the northern winter as plant growth slows and, in some cases, halts. The current overall trend of atmospheric carbon dioxide concentration, of course, is up – largely the result of the burning of fossil fuels. The oceans play a key role in modifying the climate because they absorb and store heat. Ocean temperatures affect atmospheric temperatures, oceans currents and wind and the Pacific Ocean, which is the largest ocean by far, has the strongest impact of global weather patterns, as demonstrated by the El Nino phenomenon, which causes floods and drought across the Americas and as far afield as Australia, Southeast Asia and Africa.6 Seasonal effects mean that rainfall in most parts of the world is uneven, with many regions experiencing intense rainfall for short periods followed by extended dry spells.
Variations in Rainfall
The amount of rain that falls varies considerably from region to region and place to place. For example, the heaviest rains of more than 11,000 mm per year occur where monsoon clouds meet the Kharsi Hills on the slopes of the eastern Himalayas in north-east India. Vancouver, on the rainy northwest Pacific coast of North America, enjoys more than 1100 ...
Table of contents
- Cover
- Title Page
- Table of Contents
- About the Author
- Acknowledgement
- 1. Water and Cities
- 2. A Brief History of Water Supply and Sanitation
- 3. Demand
- 4. Supply
- 5. Climate Change and Water
- 6. Microclimate
- 7. Ecosystem Approach
- 8. Rivers and Coasts
- 9. Near-Natural Drainage
- 10. Reduce
- 11. Collect
- 12. Recycle
- 13. Water Quality
- 14. Future Water-Sensitive Cities
- Useful Resources
- Index
- End User License Agreement
Frequently asked questions
Yes, you can cancel anytime from the Subscription tab in your account settings on the Perlego website. Your subscription will stay active until the end of your current billing period. Learn how to cancel your subscription
No, books cannot be downloaded as external files, such as PDFs, for use outside of Perlego. However, you can download books within the Perlego app for offline reading on mobile or tablet. Learn how to download books offline
Perlego offers two plans: Essential and Complete
- Essential is ideal for learners and professionals who enjoy exploring a wide range of subjects. Access the Essential Library with 800,000+ trusted titles and best-sellers across business, personal growth, and the humanities. Includes unlimited reading time and Standard Read Aloud voice.
- Complete: Perfect for advanced learners and researchers needing full, unrestricted access. Unlock 1.4M+ books across hundreds of subjects, including academic and specialized titles. The Complete Plan also includes advanced features like Premium Read Aloud and Research Assistant.
We are an online textbook subscription service, where you can get access to an entire online library for less than the price of a single book per month. With over 1 million books across 990+ topics, we’ve got you covered! Learn about our mission
Look out for the read-aloud symbol on your next book to see if you can listen to it. The read-aloud tool reads text aloud for you, highlighting the text as it is being read. You can pause it, speed it up and slow it down. Learn more about Read Aloud
Yes! You can use the Perlego app on both iOS and Android devices to read anytime, anywhere — even offline. Perfect for commutes or when you’re on the go.
Please note we cannot support devices running on iOS 13 and Android 7 or earlier. Learn more about using the app
Please note we cannot support devices running on iOS 13 and Android 7 or earlier. Learn more about using the app
Yes, you can access The Water Sensitive City by Gary Grant in PDF and/or ePUB format, as well as other popular books in Economics & Sustainable Development. We have over one million books available in our catalogue for you to explore.